契約書の書き方~Wordテンプレート(ひな形)の無料ダウンロード~

確認書

確認書のテキスト

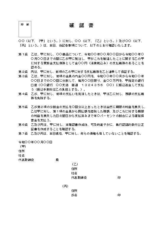
          確 認 書


○○(以下、「甲」という。)に対し、○○(以下、「乙」という。)及び○○(以下、「丙」という。)は、本日、後記各事項について、以下のとおり確認いたします。

第1条 乙は、甲に対し、○○商品について、令和○○年○○月○○日から令和○○年○○月○○日までの間に乙が甲に発注し、甲がこれを製造したことに関する乙の甲に対する買掛金支払債務として金○○円(消費税込み)の支払義務のあることを認める。

第2条 丙は、甲に対し、前項の乙の甲に対する支払義務を乙と連帯して保証する。 

第3条 乙は、甲に対し、前項の金員の内金○○円を、令和○○年○○月から令和○○年○○日までの○○回に分割して、毎月○○日限り、金○○万円を、甲指定の銀行口座(○○銀行 ○○支店 普通 1324356 ○○)に振込送金して支払う(振込手数料は乙の負担とする。)。

第4条 乙が、甲に対し、前項の支払いを完済したときは、甲は乙に対し、残額の支払義務を免除する。
 
第5条 乙が第2項の分割金の支払を○回分以上怠ったときは当然に期限の利益を喪失し、乙は甲に対し、第1項の金員から既払額を控除した残額、及びこれに対する期限の利益を喪失した日の翌日から支払済みまで年○パーセントの割合による遅延損害金を支払う。

第6条 乙及び丙は、甲に対し、本確認書作成後、可及的速やかに、執行認諾約款付公正証書を作成することを確認する。

第7条 乙及び丙は、本日現在、甲に対し、何らの債権も有していないことを確認する。 

令和○○年○○月○○日
 

(甲)
住所
社名
代表取締役		殿
                  (乙) 
                 住所  
                 社名
                 代表取締役			印

                                  (丙)
                 住所 
                 氏名				印

↑ PAGE TOP